厦门2025年中招普高学校最低投档分数和位次公布
| 2025-07-24 09:31:24 来源: 厦门市教育局 责任编辑: 段马水 我来说两句 |
分享到:
|
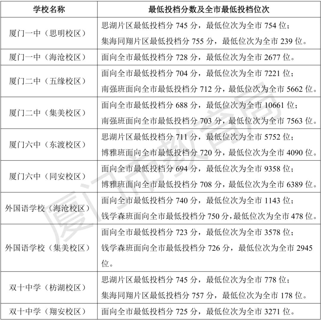
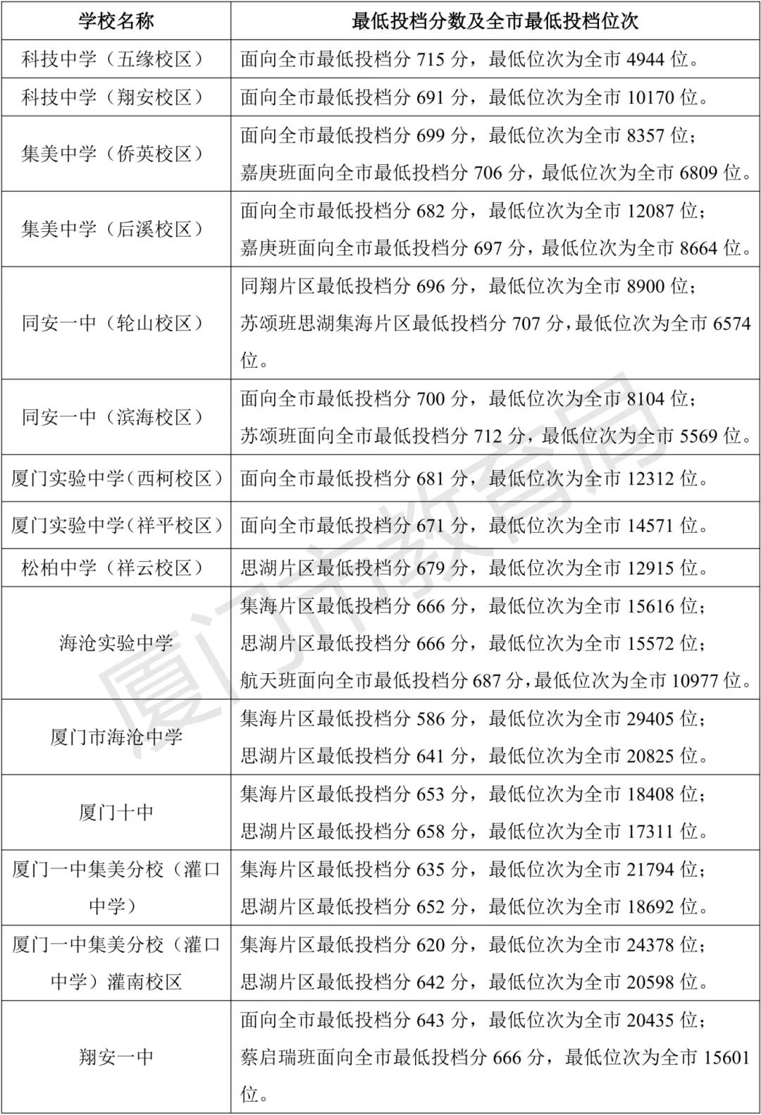
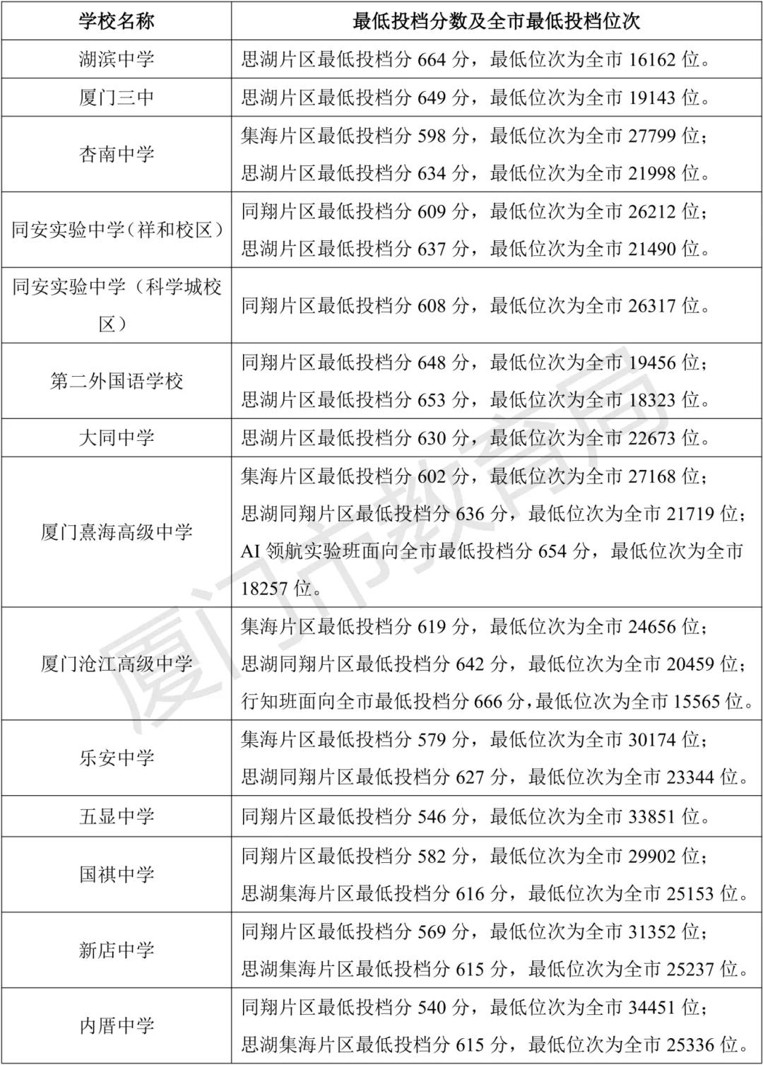
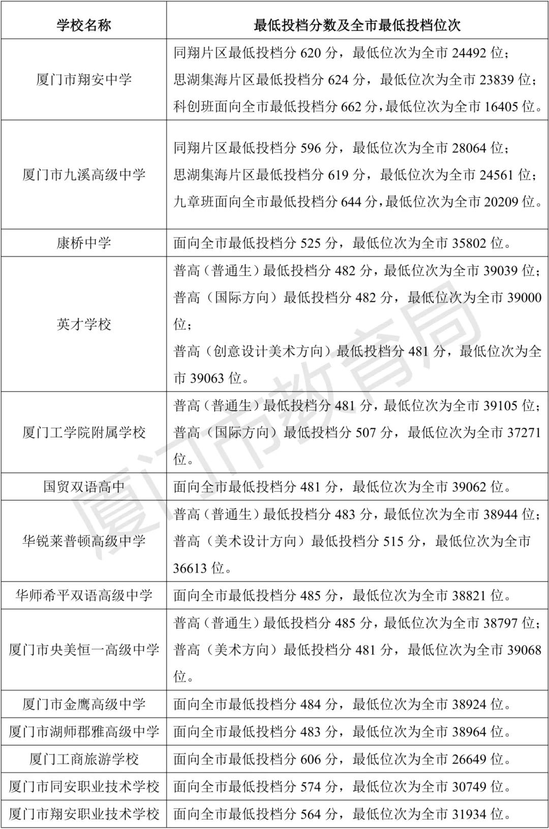
7月23日,经厦门市中招领导小组研究同意,现公布今年中招普高普通生、定向生和综合高中班试点的最低投档分数和全市最低投档位次。今年中招职业类学校于7月24日下午录取,普高学校于7月25日上午录取,录取结果将于7月26日10:00前公布。 考生可用两种方式查询: 手机端:关注“厦门i教育”微信公众号,进入公众号后点击底部菜单栏的“i教育”--“热门应用”--“中考中招”; 电脑端:打开以下网址:https://zkbm.xmedu.cn/student/home,用“厦门i教育”账号登录查询。 在符合各考试科目等级、综合素质评价毕业总评五个维度、招生片区等方面条件的前提下,各校普高普通生录取的最低投档分数和全市最低投档位次如下:
各学籍定向生录取的最低投档分和全市位次如下表:
厦门市2025年中招体育艺术类自主招生投档名单公布 根据各校公布的体育艺术类自主招生方案、考生参加体育艺术特长测试成绩和中考成绩,现将2025年普通高中体育艺术类自主招生投档名单公布如下:
|
相关阅读:
![]() |
打印 | 收藏 | 发给好友 【字号 大 中 小】 |














































