湖里区召开企业、项目驻点服务动员部署大会暨第一次全体培训会
| 2023-02-24 18:40:00 来源: 湖里区融媒体中心 责任编辑: 段马水 我来说两句 |
分享到:
|
湖里区召开企业、项目驻点服务动员部署大会暨第一次全体培训会 2月23日下午,湖里区召开企业、项目驻点服务动员部署大会暨第一次全体培训会。区委书记吴新奎出席会议并作动员讲话,区委常委、组织部部长潘敏毅主持会议,副区长朱校园对全区2023年度企业、项目驻点服务工作作具体部署,副区长周小刚和区直有关部门、各街道主要负责人参加会议。
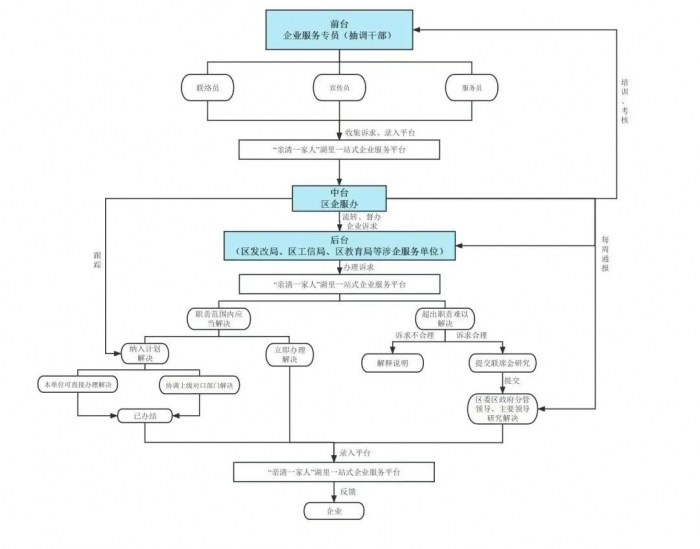
吴新奎指出,为深入学习贯彻党的二十大精神,进一步落实“深学争优、敢为争先、实干争效”行动要求,选派500名服务专员驻点开展企业、项目服务,通过服务专员履行“联络员、宣传员、服务员”的三大职能,实现服务企业面对面、政企沟通更直接、服务力量更强大,更加彰显社会主义制度的优越性,更加坚定企业稳增长、稳预期的信心,更好体现以经济建设为中心、以项目建设为抓手,提振开局之年加油干的精气神,打一场助企发展和项目建设的攻坚战,推动各项工作增动力、激活力、聚合力,为完成全年目标任务打下良好基础。 吴新奎强调,要提高政治站位,统一思想、统一行动。一要充分认识做好企业、项目服务是推动高质量发展的需要,要强化党委政府的服务和担当作为,引导市场主体强信心、稳定社会预期;支持企业敢拼敢干、敢闯敢试,创新发展、力争上游;对标跟进全市“4+4+6”产业发展规划,紧扣我区“5+1”产业规划、湖里区主导产业工作方案,推动高质量发展。二要充分认识做好企业、项目服务是优化营商环境的需要。要牢固树立“企业至上,服务发展”的理念,进一步聚焦市场主体关切,强化为市场主体服务,全力打造市场化法治化便利化营商环境,更大激发市场活力,增强发展内生动力。要把抓项目作为促发展的有力支撑,高起点谋划、高效率推进项目建设。强化挂图作战,构建区直各部门与街道、社区纵横协同的服务体系和推进机制,强化促建设、促开工、促出让、促前期、促策划五类项目清单,强化代建工作和加快前期两项重点,强化征迁和用地、资金、手续审批等三大保障,强化项目推进全过程督查、全流程服务,以项目工作高质量保障发展高质量。三要充分认识做好企业、项目服务是深入落实“深学争优、敢为争先、实干争效”行动的需要。通过驻点服务推动干部发扬斗争精神,增强斗争本领,依靠斗争服务企业、服务项目、服务发展;推动干部敢为、善为、有为,增强锐气、朝气、志气,打头阵、当先锋、做标杆;推动干部敢于担当,担苦、担难、担重、担险,勇挑大梁、多做贡献;推动干部敢于攻坚、突破重点、突破难点、突破堵点,加强历练、加强磨练,展现新作为、新气象,取得新进步、新成长。 吴新奎要求,要立足当好“三大员”,围绕企业和项目建设需求,提升服务能力和服务品质。一要认真学习领会习近平总书记在中央经济工作会议上关于《当前经济工作的几个重大问题》的重要讲话精神,深刻领会内涵,更好把握工作方向,以加强服务工作当中、实际工作当中的理论指导。二要掌握服务工作的基本方式方法,提高服务能力。要立足于苦练内功,熟练运用“亲清一家人”平台,熟悉包括市、区、火炬、自贸区等各级各类支持企业政策,特别是自己驻点服务企业可以适用的相关政策,以提高所提供的服务产品的“含金量”;要视企为家,全身心投入,用心用情,争做“服务标兵”;要加强与区企业服务中心的联动,充分依托后台支撑,开展服务工作,解决企业项目的问题困难。三要严守工作纪律,树立良好形象。区企业领导小组办公室、服务专员派出单位、组织和效能部门要加强监督、加强抽查,构建让企业更加信任、更加放心、更加安心的亲清政商关系。 会上,区企服办对驻点服务专员通用业务和“亲清一家人”一站式企业服务平台操作规程进行了培训。 湖里区企业、项目服务流程图
|
相关阅读:
![]() |
打印 | 收藏 | 发给好友 【字号 大 中 小】 |












