厦门市集美区2020年国家双随机卫生监督抽检结果出炉
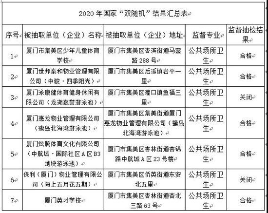
东南网11月24日讯(本网记者 李霖 通讯员 林凌云)昨日,厦门市集美区卫监所公布了2020年国家双随机卫生监督抽检结果。其中,135家已完成的抽检对象中,检测结果显示合格128家,不合格7家。对不合格的抽检对象,已进行了行政处罚并责令限期整改。
据悉,今年监督抽检任务清单的抽取程序与往年一样,是在执法检查对象与执法检查人员名录库完成更新后进行系统自动随机抽取。其中,公共场所122家,生活饮用水18家,学校卫生14家。任务完成135家,不合格7家。因受疫情影响,有19家抽检对象不营业或已关闭,致任务无法执行。
整个随机监督抽查过程中,监督员全程佩戴执法记录设备,携带移动执法终端,并由第三方检测机构同步现场采样,增强执法的公正性。抽查中发现的违法行为,已作出相应的行政处罚并责令整改。据悉,集美区卫生监督机构已组织“回头看”,进一步抓好问题整改。
根据《国家卫生健康委办公厅关于印发2020年国家随机监督抽查计划的通知》要求,集美区卫监所在区卫健局统一部署下,兼顾疫情防控督导重任,完成了辖区双随机监督抽检任务。依据“谁检查、谁录入、谁公开”原则,将公共场所卫生、学校卫生、生活饮用水卫生的监督抽检结果进行了公示。
相关链接
抽检结果










